產品描述:
U3500D是一款高壓降壓開關穩壓器,用于驅動外部功率MOSFET。輸入范圍適應各種降壓應用,使其成為汽車,工業和照明應用的理想選擇。采用滯回電壓模式控制,響應速度非常快。UNIU專有的反饋控制方案最大限度地減少了所需外部組件的數量。開關頻率為140KHz,允許較小的元件尺寸。熱停機和短路停機(SCS)提供可靠的容錯操作。低靜態電流允許U3500D用于電池供電的應用。
主要特點:
●內部集成自舉電源電路●DC-DC 12V典型開關電流應用●遲滯控制:無補償●140KHz開關頻率●PWM控制輸入降壓應用●低靜態電流●熱關閉●可在ESOP-8封裝中使用,帶外露襯墊
典型應用:
●電動滑板車、電動自行車控制電源、太陽能系統、汽車系統電源、工業電源、大功率LED驅動
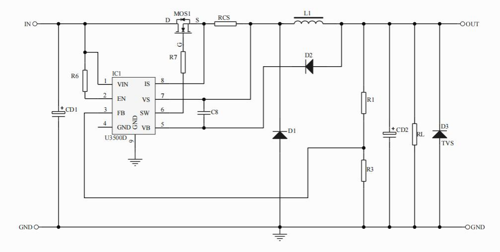
•典型應用電路

Copyright ? 2015-2023 紹興宇力半導體有限公司
浙公網安備33060202001577
浙ICP備2020037221號-1
技術支持:藍韻網絡