•產品描述:U1001是高壓,高速功率MOSFET和IGBT驅動器,具有相關的高側和低側參考輸出通道。專有的HVIC和閂鎖免疫CMOS技術可實現堅固的單片結構。邏輯輸入兼容標準CMOS或LSTTL輸出,低至3.3V邏輯。輸出驅動器具有高脈沖電流緩沖級,設計用于最小的驅動器交叉導通。浮動通道可用于驅動n通道功率MOSFET或IGBT的高側配置,其工作電壓高達30伏。
•主要特點:
浮動通道設計用于自舉操作;
內置SD功能;
耐瞬態負電壓dV/dt免疫;
柵極驅動供電范圍從2.8到30V;
欠壓鎖定;
3.3V、5V輸入邏輯兼容;
防交叉傳導邏輯;
內部設定截止時間;
高側輸出與輸入同相;
關斷輸入關閉兩個通道;
兩個信道的傳播延遲匹配;
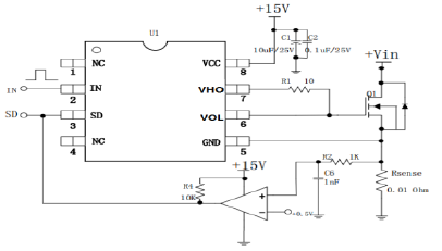
•典型應用電路:

Copyright ? 2015-2023 紹興宇力半導體有限公司
浙公網安備33060202001577
浙ICP備2020037221號-1
技術支持:藍韻網絡